pandas.DataFrame.plot.hist#

DataFrame.plot.hist(by=None, bins=10, **kwargs)[源代码]#

绘制 DataFrame 列的直方图。

直方图是数据的分布表示。此函数将 DataFrame 中所有给定 Series 的值分组到箱中,并在一个 matplotlib.axes.Axes 中绘制所有箱。当 DataFrame 的 Series 处于相似的尺度时,这很有用。

Parameters:
bystr 或序列,可选

用于分组的 DataFrame 中的列。

在 1.4.0 版本发生变更: 以前,by 被默默忽略,并且不进行任何分组

binsint,默认 10

要使用的直方图箱的数量。

**kwargs

附加关键字参数在 DataFrame.plot() 中有详细说明。

Returns:
class:matplotlib.AxesSubplot

返回一个直方图。

参见

DataFrame.hist

为 DataFrame 的每个 Series 绘制直方图。

Series.hist

使用 Series 数据绘制直方图。

Examples

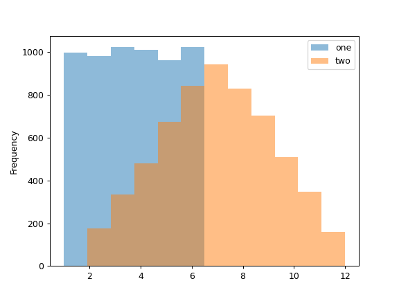
当我们掷骰子 6000 次时,我们期望每个数字出现大约 1000 次。但当我们掷两个骰子并将结果相加时,分布将完全不同。直方图说明了这些分布。

>>> df = pd.DataFrame(np.random.randint(1, 7, 6000), columns=['one'])
>>> df['two'] = df['one'] + np.random.randint(1, 7, 6000)
>>> ax = df.plot.hist(bins=12, alpha=0.5)
../../_images/pandas-DataFrame-plot-hist-1.png

通过提供参数 by (可以是列名,也可以是列名列表) 可以生成分组直方图:

>>> age_list = [8, 10, 12, 14, 72, 74, 76, 78, 20, 25, 30, 35, 60, 85]
>>> df = pd.DataFrame({"gender": list("MMMMMMMMFFFFFF"), "age": age_list})
>>> ax = df.plot.hist(column=["age"], by="gender", figsize=(10, 8))
../../_images/pandas-DataFrame-plot-hist-2.png